Shenzhen World Exhibition & Convention Center (Bao'an) | September 9-11, 2026
220 Days to Go
CN

电源月报 | iPhone 15电池健康改进!功率厂商涨价高达20%;碳化硅五巨头业绩出炉;美国108亿扶持格芯;SiC迎来劲敌

电源/功率器件/第三代半导体2024年2月行业简报大厂产品动态导读iPhone15电池健康改进!苹果重新测试了所有电池英国打造5G通信领域射频氮化镓器件自主供应链三安/意法合资SiC衬底项目预计今年8...

2024-03-06 17:29

查看更多

2024年,这7大关键技术值得关注

经历了市场低迷的2023,我们迎来了更加有想象力的2024。2024年伊始,先有AppleVisionPro正式出售,再次掀起XR热潮,再有OpenAI发布Sora大模型,AIGC颠覆时间的可能性又多...

2024-02-28 08:00

查看更多

芯片封装1月报 | 全球Chiplet将暴涨3352%!日月光发1.5亿年终奖!350亿美元EDA最大收购;美国巨资投向先进封装

01半导体封装全产业报导读350亿美元EDA最大收购,千亿级巨无霸诞生!英伟达、AMD“超级急单”只增不减,台积电CoWoS或将翻倍扩产英特尔3D封装技术开始量产,后摩尔时代竞争已到来日月光拟投2.2...

2024-02-04 14:07

查看更多

2024存储四大“芯”应用:AI服务器 、AI PC、移动终端、智能汽车

科技对算力的需求、消费者的购买力是存储市场的两大主要驱动力。未来几年,生成式人工智能将成为存储器行业的重要驱动因素。首先,在推理和训练中需要使用大量的GPU加速卡,其中有大量的高带宽存储器(HBM),...

2024-01-25 14:22

查看更多

直击 CES 2024,揭秘小家电行业“芯”风向

全球半导体产业链从美国先日本转移,家电行业在其中起到了举足轻重的作用。虽然在21世纪的今天,早已出现了智能手机、电动汽车等更加炙手可热的行业,成为更多芯片厂商重点挖掘的市场,但后疫情时代,消费者购买力...

2024-01-12 14:36

查看更多

众星云集,赶紧抢票 | 2023芯和半导体用户大会 | 揭晓12大技术主题,7大生态展示

技术论坛演讲揭秘本届大会共安排了两个分论坛,分别是《高速高频系统分论坛》,包括众多高速数字系统设计、射频微波系统设计、板级系统设计等的最新应用;《AI、HPC、Chiplet分论坛》,覆盖了Chipl...

2023-10-19 14:44

查看更多

精彩回顾 | “开源共享 创新加速”第五届中国芯应用创新技术研讨会暨飞腾派发布会顺利举行

8月24日下午,以“开源共享创新加速”为主题的第五届中国芯应用创新技术研讨会暨飞腾派发布会在深圳顺利举行。本次活动由中国电子主办,中电港和深圳市新一代信息通信产业集群承办。中国电子科技委副主任、中电信...

2023-09-08 14:55

查看更多

比亚迪、东风等知名企业8月齐聚WSCE,国际电动汽车智能底盘大会重磅嘉宾名单发布!

为推动智能底盘的技术突破和产业发展,持续加大智能底盘拓扑构型和一体化集成研发,带动电驱动系统产业升级,补齐线控执行机构技术短板,构建智能底盘产业新生态,中国汽车工程学会定于8月23-25日在深圳会展中...

2023-07-28 15:00

查看更多

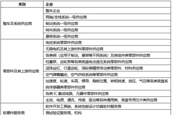
一站式揭秘电动汽车智能底盘及关键技术发展路线图

在汽车产业转型升级过程中,汽车与能源、交通、信息通信、芯片等领域相关技术正加速融合。以电驱系统、电子电气架构、线控制动及转向、车载储能和智能座舱等为代表的整车及智能底盘关键核心技术日新月异、产品不断迭...

2023-06-27 15:10

查看更多

关于邀请参与“智能底盘产业生态建设项目”的通知

各有关单位:智能底盘是自动驾驶技术落地的基石,也是汽车电动化深化、智能化融合的重要载体。2022年,电动汽车产业技术创新战略联盟正式发布了《电动汽车智能底盘技术路线图》,受到全行业广泛关注和支持。为支...

2023-06-27 08:00

查看更多

60rows

Contact Number:

+86 755 8831 1422

Baidu
map