


随着AI技术的广泛应用, 尤其是AI大模型训练和推理带来的大算力、高带宽、低功耗需求,不仅推动了存储技术升级和创新,如HBM、CXL等新型存储技术的出现,也为芯片设计、制造技术提供了更多的灵活性和可能性,如异构集成Chiplet、HBM、SiP、2.5D、3D、FOPLP、玻璃基载板等工艺及技术的兴起。
SiP China2025 将以“智聚芯能,异构互联——AI时代先进封装与Chiplet生态创新”为大会主旨,包含主旨演讲和技术报告,将聚焦AI算力需求爆炸式增长与摩尔定律放缓的矛盾,以先进封装和Chiplet技术为核心,探讨如何通过异构集成、先进封装和高速互连,突破芯片性能瓶颈,推动AI芯片和AI智算系统在能效上的革新。
中国系统级封装大会作为中国最重要的SiP会议,在全球SiP与先进封测领域享有广泛影响力,于2017至2024年期间共吸引了来自中国、美国、法国、德国、意大利、荷兰、日本、韩国、印度、新加坡、马来西亚等国际及地区的250+家企业参与,每年线下汇聚600-2000+位专业观众,实现了前沿技术交流,高端圈层的融合。
SiP China 2025

长按识别下方二维码 或 点击文末「阅读原文」
即刻注册 锁定席位??

诚挚邀请Fabless/IDM/Foundry/OSAT/显示面板厂/终端品牌企业申请免费参会名额

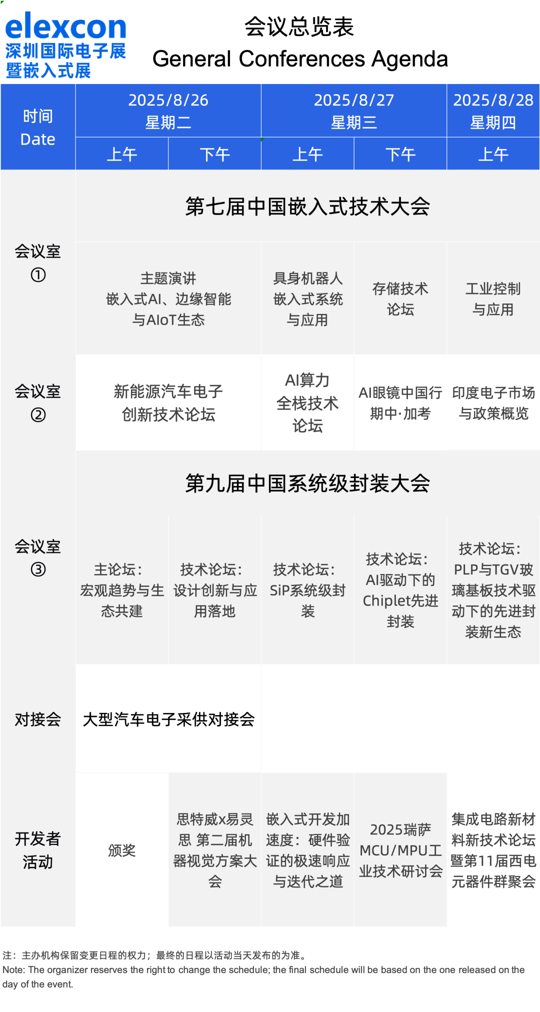
SiP China 2025大会议程

第九届中国系统级封装大会
立即注册听会?


elexcon 2025 同期会议

一键登记 领取免费门票
8月26-28日,我们现场见!


博闻创意会展(深圳)有限公司 ©版权所有
